2025廣西新高考化學試卷真題及答案解析,附考點題型及分值分布
時間:2025-11-11 15:54:03
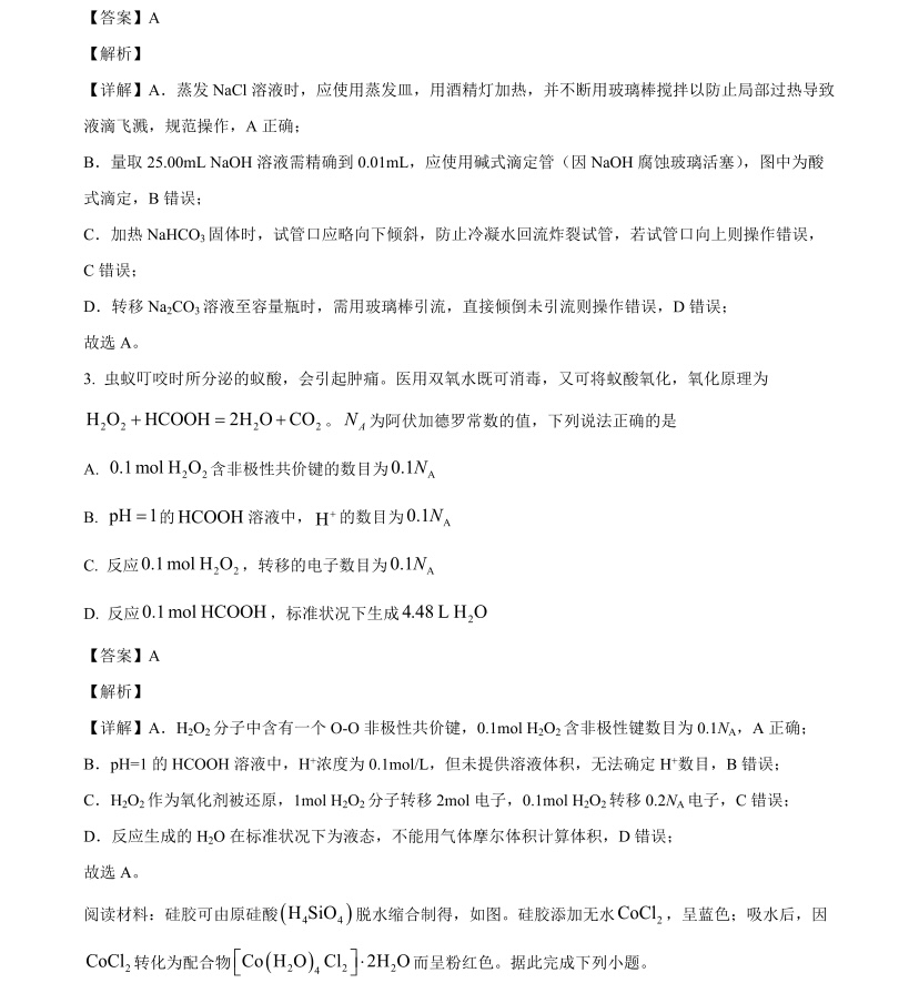
來源:精英考試網
作者:kokkuri
2025年高考結束已有數月,全國各省各科最新高考真題已在陸續公布。各位考生可以通過這新鮮出爐的真題來把握高考考察的核心知識點和題型趨勢,用歷年真題來檢驗自身的學習效果、了解本省命題專家的思路、在真題鍛煉中提高實戰經驗,為將來參加真正的高考做出充分準備。本文小編將為大家展示廣西省2025年高考化學卷的真題、答案、題型及考點,感興趣的同學不要錯過哦!

2025廣西新高考化學試卷真題及答案解析
廣西省屬于新高考“3+1+2”省份,高考化學科目一般于6月9日上午8:30 - 9:45舉行考試,考試時長75分鐘,試卷滿分為100分。另外,根據該省高考賦分制度來看,化學屬于再選科目,需要將卷面分進行賦分轉換,最終以等級分形式計入考生總成績。
由廣西省2025年高考招生規定可知,該省化學卷由本省教育考試院自主命題。據分析,廣西化學卷主要題型為單選題和非選擇題,每年試卷各小題考察的知識點會有所調整,以下僅展示2025年廣西高考化學卷的題型、分值及考點分布情況,可供參考。
試卷結構:單選題(14題,共42分)+非選擇題(4題,共58分)=100分
| 題型 | 題號 | 考點 | 分值 |
| 單選題(本題共14小題,每小題3分,共42分) | 1 | 加聚物的單體、鏈節及聚合度的確定;化學科學對人類文明發展的意義;常見合金的組成;酸、堿、鹽、氧化物 | 3分 |
| 2 | 酸堿中和滴定實驗相關儀器;化學實驗基本操作;配制實驗的步驟及操作;蒸發與結晶 | 3分 | |
| 3 | 物質結構基礎與NA相關推算;電子轉移計算 | 3分 | |
| 4 | 利用雜化軌道理論判斷分子的空間構型;利用雜化軌道理論判斷化學鍵雜化類型;配位鍵;電子式 | 3分 | |
| 5 | 3分 | ||
| 6 | 含有酚羥基的物質性質的推斷;多官能團有機物的結構與性質;常見官能團名稱、組成及結構;分子的手性 | 3分 | |
| 7 | 微粒半徑大小的比較方法;電子排布式;電離能的概念及變化規律 | 3分 | |
| 8 | 二氧化硫與其他強氧化劑的反應;陌生氧化還原反應方程式的書寫和配平;離子方程式的正誤判斷 | 3分 | |
| 9 | 催化劑對化學反應速率的影響;活化能對反應速率的影響;共價鍵的實質與形成;反應熱的內能變化與焓變 | 3分 | |
| 10 | 一氧化氮的化學性質;硝酸的強氧化性;一氧化氮的物理性質 | 3分 | |
| 11 | 原電池正負極判斷;吸氧腐蝕 | 3分 | |
| 12 | 晶胞的有關計算 | 3分 | |
| 13 | 化學反應速率計算;化學平衡狀態的判斷方法;化學平衡圖像分析 | 3分 | |
| 14 | 溶液中水的電離程度及計算;鹽類水解規律理解及應用;溶度積常數相關計算;酸堿中和滴定原理的應用 | 3分 | |
| 非選擇題(本題共4小題,共58分) | 15 | 常見無機物的制備;探究物質組成或測量物質的含量;氧化還原反應方程式的書寫與配平;鹽類水解的應用 | 15分 |
| 16 | 葡萄糖的銀鏡反應;物質分離、提純綜合應用;常見無機物的制備;陌生氧化還原反應方程式的書寫和配平 | 14分 | |
| 17 | 化學平衡常數的計算;電解池電極反應式及化學方程式的書寫;根據△H=生成物的總能量之和-反應物的總能量之和計算;催化劑對化學反應速率的影響 | 14分 | |
| 18 | 同分異構體的數目的確定;信息給予的有機合成;常見官能團名稱、組成及結構 | 15分 | |
| 考點分析來源于學科網 | |||
2025廣西高考化學試卷真題及答案解析
試卷真題:








答案解析:
























以上資料僅供參考,具體請以實際情況為準!
相關閱讀
-
2025安徽高考狀元多少分?第一名最高分是誰?附近五年安徽省高考狀元名單各省高考狀元每年都會成為社會關注的熱門話題,不過由于近年來存在無良媒體針對高考狀元不斷進行炒作,在侵犯學生隱私的同時還引發了社會焦慮,不利于教育公平的...作者:kokkuri 時間:2025-11-11 -
2025年寧夏排名多少能上985?全國985大學在寧夏省錄取分數線及位次一覽(2026參考)成績優異的學子基本都會將985大學作為自己的報考目標,盡管這39所頂尖學府的錄取門檻每年會有些許變動,但考生依據其往年收分情況及當年招生計劃,也能大致預估...作者:kokkuri 時間:2025-11-10 -
2025年湖北排名多少能上985?全國985大學在湖北省錄取分數線及位次一覽(2026參考)成績優異的學子基本都會將985大學作為自己的報考目標,盡管這39所頂尖學府的錄取門檻每年會有些許變動,但考生依據其往年收分情況及當年招生計劃,也能大致預估...作者:kokkuri 時間:2025-11-10 -
2025黑龍江二本公辦大學排名及分數線(物理類+歷史類,2026參考)“分數”和“位次”一直是高考志愿填報的核心依據,每位考生在挑選目標院校/專業時,都要將院校/專業的錄取分數和位次進行匹配與自身高考成績,然后結合其他方面...作者:kokkuri 時間:2025-11-10 -
2025天津二本公辦大學排名及分數線(綜合匯總,2026參考)“分數”和“位次”一直是高考志愿填報的核心依據,每位考生在挑選目標院校/專業時,都要將院校/專業的錄取分數和位次進行匹配與自身高考成績,然后結合其他方面...作者:kokkuri 時間:2025-11-10 -
2025廣西新高考物理試卷真題及答案解析,附考點題型及分值分布2025年高考結束已有數月,全國各省各科最新高考真題已在陸續公布。各位考生可以通過這新鮮出爐的真題來把握高考考察的核心知識點和題型趨勢,用歷年真題來檢驗自...作者:kokkuri 時間:2025-11-10
最新文章
- 高考分數相同位次怎么排名的?高考同分排序規則是什么?
- 新高考全國一卷的省份有哪些 全國新高考一卷使用地區
- 2023高考位次怎么查詢?高考位次查詢系統入口在哪里
- 新高考原始分和賦分是什么意思?新高考是按賦分還是原始分錄取?
- 2025新高考死亡組合,新高考不建議的選科組合(附3+1+2賦分誰最吃虧)
- 高考位次計算方法公式是什么?高考一分一段表如何換算位次?
- 天津高考新政策是3+1+2還是3+3?2023年天津高考新政策細則解讀
- 2024新高考一卷數學題型改變了嗎變化分析及備考建議,命題人是誰?
- 浙江新高考政策選科怎么選,浙江新高考七選三哪個組合好
- 新高考英語和老高考英語有什么區別,新高考英語題型及分值介紹
推薦閱讀
- 2025安徽高考狀元多少分?第一名最高分是誰?附近五年安徽省高考狀元名單
- 2025廣西新高考化學試卷真題及答案解析,附考點題型及分值分布
- 數學非常差適合什么專業?數學差報最簡單三個專業
- 二本預科什么時候錄取?二本預科讀完可以選一本專業嗎?
- 2025年寧夏排名多少能上985?全國985大學在寧夏省錄取分數線及位次一覽(2026參考)
- 2025年湖北排名多少能上985?全國985大學在湖北省錄取分數線及位次一覽(2026參考)
- 2025黑龍江二本公辦大學排名及分數線(物理類+歷史類,2026參考)
- 2025天津二本公辦大學排名及分數線(綜合匯總,2026參考)
- 2025廣西新高考物理試卷真題及答案解析,附考點題型及分值分布
- 為什么不建議走地方專項計劃?地方專項計劃的利弊有什么好處?