2025四川新高考政治試卷真題及答案解析,附考點題型及分值分布
時間:2025-11-06 15:49:10
來源:精英考試網
作者:kokkuri
2025年高考結束已有數月,全國各省各科最新高考真題已在陸續公布。各位考生可以通過這新鮮出爐的真題來把握高考考察的核心知識點和題型趨勢,用歷年真題來檢驗自身的學習效果、了解本省命題專家的思路、在真題鍛煉中提高實戰經驗,為將來參加真正的高考做出充分準備。本文小編將為大家展示四川省2025年高考政治卷的真題、答案、題型及考點,感興趣的同學不要錯過哦!

2025四川新高考政治試卷真題及答案解析
四川省屬于新高考“3+1+2”省份,高考政治科目一般于6月9日下午14:30 - 15:45舉行考試,考試時長75分鐘,試卷滿分為100分。另外,根據該省高考賦分制度來看,政治屬于再選科目,需要將卷面分進行賦分轉換,最終以等級分形式計入考生總成績。
由四川省2025年高考招生規定可知,該省政治卷由本省教育考試院自主命題。據分析,四川政治卷主要題型為單選題和非選擇題,每年試卷各小題考察的知識點會有所調整,以下僅展示2025年四川高考政治卷的題型、分值及考點分布情況,可供參考。
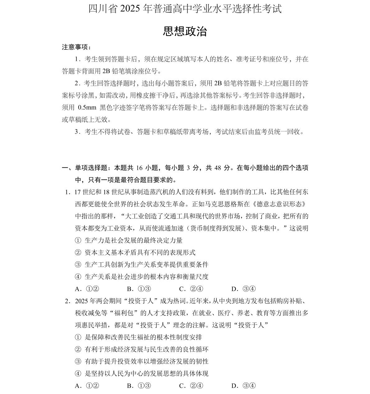
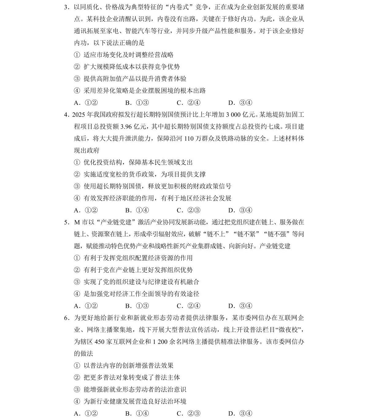
試卷結構:單選題(16題,共48分)+非選擇題(4題,共52分)=100分
| 題型 | 題號 | 考點 | 分值 |
| 單選題(本題共16小題,每小題3分,共48分) | 1 | 生產力和生產關系的關系;資本主義社會的基本矛盾 | 3分 |
| 2 | 堅持以人民為中心的發展思想 | 3分 | |
| 3 | 企業經營成功的主要因素 | 3分 | |
| 4 | 構建新發展格局;我國政府的經濟職能和作用;全面建設社會主義現代化國家的首要任務;財政政策與貨幣政策 | 3分 | |
| 5 | 市場配置資源的方式;中國共產黨不斷加強自身建設;社會主義市場經濟體制的基本特征 | 3分 | |
| 6 | 如何建設法治社會;推進全民守法 | 3分 | |
| 7 | 人民政協的性質和地位;人民政協的主題和職能 | 3分 | |
| 8 | 構建新發展格局 | 3分 | |
| 9 | 實踐決定認識;意識對物質的能動作用 | 3分 | |
| 10 | 創造性轉化與創新性發展;中華優秀傳統文化的當代價值的表現;融通不同資源 實現綜合創新 | 3分 | |
| 11 | 提高開放型經濟水平 | 3分 | |
| 12 | 構建新發展格局;提高開放型經濟水平 | 3分 | |
| 13 | 違約與違約責任; 有效合同與無效合同 | 3分 | |
| 14 | 商標權的保護;不正當競爭行為的表現;“誰主張,誰舉證”的舉證原則 | 3分 | |
| 15 | 概念之間的外延關系種類;相容關系的種類;不相容關系的種類 | 3分 | |
| 16 | 正確運用聯言判斷;不相容選言判斷的真假判斷;矛盾律:思維的一致性要求;性質判斷換質推理 | 3分 | |
| 非選擇題(本題共4小題,共52分) | 17 | 如何推動構建人類命運共同體;構建新發展格局;堅持創新、協調、綠色、開放、共享發展;中國外交成就 | 16分 |
| 18 | 法治國家的內涵;如何建設法治國家;推進科學立法 | 10分 | |
| 19 | 法定繼承;遺產繼承和清償責任 | 10分 | |
| 20 | 實踐決定認識;堅持辯證的否定觀 | 16分 | |
| 考點分析來源于學科網 | |||
2025四川高考政治試卷真題及答案解析
試卷真題:







答案解析:




以上資料僅供參考,具體請以實際情況為準!
相關閱讀
-
2025四川新高考地理試卷真題及答案解析,附考點題型及分值分布2025年高考結束已有數月,全國各省各科最新高考真題已在陸續公布。各位考生可以通過這新鮮出爐的真題來把握高考考察的核心知識點和題型趨勢,用歷年真題來檢驗自...作者:kokkuri 時間:2025-11-06 -
2025廣西本科院校排名及分數線-廣西分低的本科大學推薦(2026參考)在志愿填報時,大學排名及分數線對于考生來說是重要的參考,一方面可以了解哪些大學的實力比較強,另一方面也可以確定好自己可以報考的院校范圍,很多準備報考廣...作者:山海 時間:2025-11-05 -
2025北京本科院校排名及分數線-北京分低的本科大學推薦(2026參考)在志愿填報時,大學排名及分數線對于考生來說是重要的參考,一方面可以了解哪些大學的實力比較強,另一方面也可以確定好自己可以報考的院校范圍,很多準備報考北...作者:山海 時間:2025-11-05 -
2025天津本科院校排名及分數線-天津分低的本科大學推薦(2026參考)在志愿填報時,大學排名及分數線對于考生來說是重要的參考,一方面可以了解哪些大學的實力比較強,另一方面也可以確定好自己可以報考的院校范圍,很多準備報考天...作者:山海 時間:2025-11-05 -
2025山東本科院校排名及分數線-山東分低的本科大學推薦(2026參考)在志愿填報時,大學排名及分數線對于考生來說是重要的參考,一方面可以了解哪些大學的實力比較強,另一方面也可以確定好自己可以報考的院校范圍,很多準備報考天...作者:山海 時間:2025-11-05 -
550分左右能上什么好大學2025年550分可以上的大學名單及分數線(2026參考)每年高考志愿填報時多少分能上什么大學是大家所關注的,畢竟大家需要根據自己的分數定位可以報考的院校范圍,才能精準的選擇出自己想要且可以報考的院校,很多高...作者:山海 時間:2025-11-05
最新文章
- 高考分數相同位次怎么排名的?高考同分排序規則是什么?
- 新高考全國一卷的省份有哪些 全國新高考一卷使用地區
- 2023高考位次怎么查詢?高考位次查詢系統入口在哪里
- 新高考原始分和賦分是什么意思?新高考是按賦分還是原始分錄取?
- 2025新高考死亡組合,新高考不建議的選科組合(附3+1+2賦分誰最吃虧)
- 高考位次計算方法公式是什么?高考一分一段表如何換算位次?
- 天津高考新政策是3+1+2還是3+3?2023年天津高考新政策細則解讀
- 2024新高考一卷數學題型改變了嗎變化分析及備考建議,命題人是誰?
- 浙江新高考政策選科怎么選,浙江新高考七選三哪個組合好
- 新高考英語和老高考英語有什么區別,新高考英語題型及分值介紹
推薦閱讀
- 2025四川新高考地理試卷真題及答案解析,附考點題型及分值分布
- 2025四川新高考政治試卷真題及答案解析,附考點題型及分值分布
- 2025廣西本科院校排名及分數線-廣西分低的本科大學推薦(2026參考)
- 2025北京本科院校排名及分數線-北京分低的本科大學推薦(2026參考)
- 2025天津本科院校排名及分數線-天津分低的本科大學推薦(2026參考)
- 2025山東本科院校排名及分數線-山東分低的本科大學推薦(2026參考)
- 各校的招生簡章在哪里查詢怎么查詢-院校招生簡章查詢方法及入口(2026)
- 550分左右能上什么好大學2025年550分可以上的大學名單及分數線(2026參考)
- 高考志愿填報怎么知道自己滑檔了?滑檔了最明顯三個征兆是什么?
- 專業組101,102,103是什么意思?101、102、103專業組的區別