2025四川新高考物理試卷真題及答案解析,附考點題型及分值分布
時間:2025-11-04 15:13:54
來源:精英考試網
作者:kokkuri
2025年高考結束已有數月,全國各省各科最新高考真題已在陸續公布。各位考生可以通過這新鮮出爐的真題來把握高考考察的核心知識點和題型趨勢,用歷年真題來檢驗自身的學習效果、了解本省命題專家的思路、在真題鍛煉中提高實戰經驗,為將來參加真正的高考做出充分準備。本文小編將為大家展示四川省2025年高考物理卷的真題、答案、題型及考點,感興趣的同學不要錯過哦!

2025四川新高考物理試卷真題及答案解析
四川省屬于新高考“3+1+2”省份,高考物理科目一般于6月8日上午09:00 - 10:15舉行考試,考試時長75分鐘,試卷滿分為100分。另外,根據該省高考賦分制度來看,物理屬于首選科目,無需進行賦分轉換,可直接以卷面分計入考生總成績。
由四川省2025年高考招生規定可知,該省物理卷由本省教育考試院自主命題。據分析,四川物理卷主要題型為單選題、多選題和非選擇題,每年試卷各小題考察的知識點會有所調整,以下僅展示2025年四川高考物理卷的題型、分值及考點分布情況,可供參考。
試卷結構:單選題(7題,共28分)+多選題(3題,共18分)+非選擇題(5題,共54分)=100分
| 題型 | 題號 | 考點 | 分值 |
| 單選題(本題共7小題,每小題4分,共28分) | 1 | 平均速度定義 | 4分 |
| 2 | 德布羅意波長與衍射條件 | 4分 | |
| 3 | 庫侖定律內容和表達式;電勢能的概念及計算;電場線、等勢面和運動軌跡的定性分析 | 4分 | |
| 4 | 理想氣體狀態方程(等溫變化時壓強與體積關系);內能(僅與溫度有關) | 4分 | |
| 5 | 單擺周期公式;振動相位關系 | 4分 | |
| 6 | 萬有引力提供向心力;衛星與地球相對運動 | 4分 | |
| 7 | 功率公式;摩擦力做功;機械能增量 | 4分 | |
| 多選題(本題共3小題,每小題6分,共18分) | 8 | 用量綱法解物理問題;導出單位 | 6分 |
| 9 | 全反射臨界角;幾何光學路徑分析 | 6分 | |
| 10 | 洛倫茲力提供向心力;軌跡長度與時間計算 | 6分 | |
| 非選擇題(本題共5小題,共54分) | 11 | 彈簧原長測量;勁度系數計算;小桶質量估算 | 6分 |
| 12 | 螺旋測微器讀數;限流電路連接;替代法測電阻;電阻率公式 | 10分 | |
| 13 | 計算物體的動量及動量的變化;帶電粒子在勻強電場中做直線運動 | 10分 | |
| 14 | 感應電動勢;熱功率;勻速運動條件 | 12分 | |
| 15 | 牛頓第二定律;機械能守恒;彈性碰撞 | 16分 | |
| 考點分析來自于網絡 | |||
2025四川高考物理試卷真題及答案解析
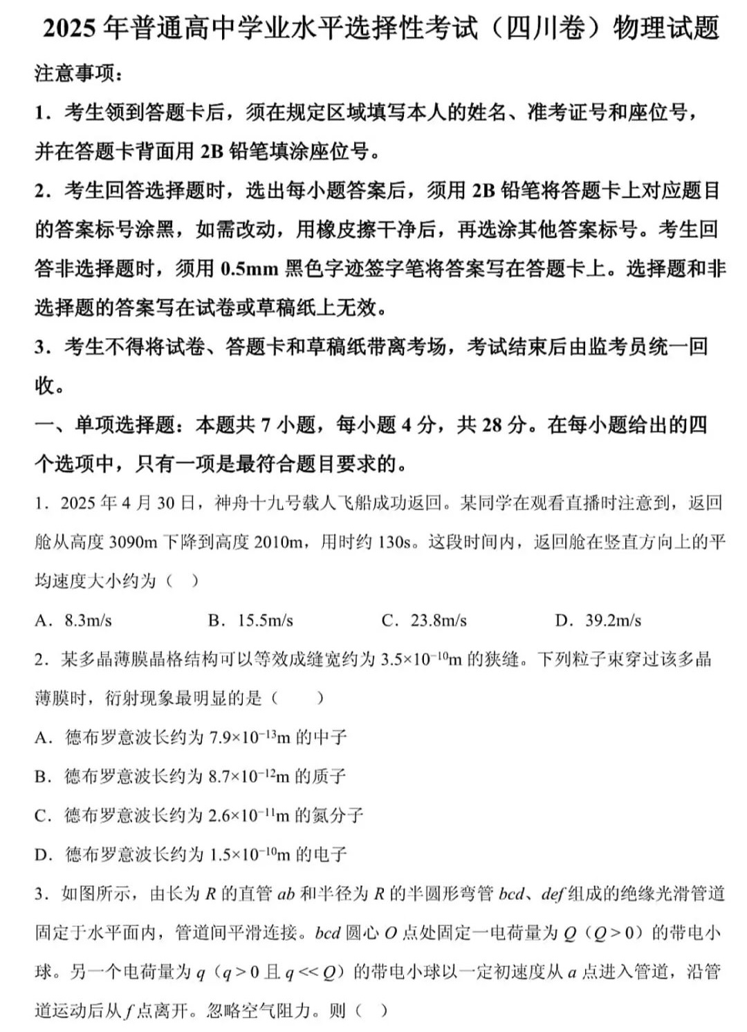
試卷真題:








答案解析:









以上資料僅供參考,具體請以實際情況為準!
相關閱讀
-
2025四川新高考化學試卷真題及答案解析,附考點題型及分值分布2025年高考結束已有數月,全國各省各科最新高考真題已在陸續公布。各位考生可以通過這新鮮出爐的真題來把握高考考察的核心知識點和題型趨勢,用歷年真題來檢驗自...作者:kokkuri 時間:2025-11-04 -
2025湖北省本科院校排名及分數線-湖北分低的本科大學推薦(2026參考)在志愿填報時,大學排名及分數線對于考生來說是重要的參考,一方面可以了解哪些大學的實力比較強,另一方面也可以確定好自己可以報考的院校范圍,很多準備報考安...作者:山海 時間:2025-11-03 -
電氣工程及其自動化專業2025錄取分數線是多少(2026年高考參考)大學專業的選擇對于今后的職業發展有著很大影響,所以大家在選擇專業時需要多方面考慮,就比如說電氣工程及其自動化專業是當下的熱門專業之一,就業前景相對不錯...作者:山海 時間:2025-11-03 -
2025年海南排名多少能上985?全國985大學在海南省錄取分數線及位次一覽(2026參考)成績優異的學子基本都會將985大學作為自己的報考目標,盡管這39所頂尖學府的錄取門檻每年會有些許變動,但考生依據其往年收分情況及當年招生計劃,也能大致預估...作者:kokkuri 時間:2025-11-03 -
2025年浙江排名多少能上985?全國985大學在浙江省錄取分數線及位次一覽(2026參考)成績優異的學子基本都會將985大學作為自己的報考目標,盡管這39所頂尖學府的錄取門檻每年會有些許變動,但考生依據其往年收分情況及當年招生計劃,也能大致預估...作者:kokkuri 時間:2025-11-03 -
2025山東二本公辦大學排名及分數線(綜合匯總,2026參考)“分數”和“位次”一直是高考志愿填報的核心依據,每位考生在挑選目標院校/專業時,都要將院校/專業的錄取分數和位次進行匹配與自身高考成績,然后結合其他方面...作者:kokkuri 時間:2025-11-03
最新文章
- 高考分數相同位次怎么排名的?高考同分排序規則是什么?
- 新高考全國一卷的省份有哪些 全國新高考一卷使用地區
- 2023高考位次怎么查詢?高考位次查詢系統入口在哪里
- 新高考原始分和賦分是什么意思?新高考是按賦分還是原始分錄取?
- 高考位次計算方法公式是什么?高考一分一段表如何換算位次?
- 2025新高考死亡組合,新高考不建議的選科組合(附3+1+2賦分誰最吃虧)
- 天津高考新政策是3+1+2還是3+3?2023年天津高考新政策細則解讀
- 2024新高考一卷數學題型改變了嗎變化分析及備考建議,命題人是誰?
- 浙江新高考政策選科怎么選,浙江新高考七選三哪個組合好
- 新高考英語和老高考英語有什么區別,新高考英語題型及分值介紹
推薦閱讀
- 2025四川新高考化學試卷真題及答案解析,附考點題型及分值分布
- 2025四川新高考物理試卷真題及答案解析,附考點題型及分值分布
- 2025湖北省本科院校排名及分數線-湖北分低的本科大學推薦(2026參考)
- 電氣工程及其自動化專業2025錄取分數線是多少(2026年高考參考)
- 高考被第一志愿錄取想去第二志愿怎么辦 方法及注意事項有哪些?
- 什么情況下會降分錄取?高考降分錄取的學校有哪些?
- 2025年海南排名多少能上985?全國985大學在海南省錄取分數線及位次一覽(2026參考)
- 2025年浙江排名多少能上985?全國985大學在浙江省錄取分數線及位次一覽(2026參考)
- 2025山東二本公辦大學排名及分數線(綜合匯總,2026參考)
- 2025甘肅二本公辦大學排名及分數線(物理類+歷史類,2026參考)