2025重慶新高考化學試卷真題及答案解析,附考點題型及分值分布
時間:2025-10-14 15:26:59
來源:精英考試網
作者:kokkuri
2025年高考結束已有數月,全國各省各科最新高考真題已在陸續公布。各位考生可以通過這新鮮出爐的真題來把握高考考察的核心知識點和題型趨勢,用歷年真題來檢驗自身的學習效果、了解本省命題專家的思路、在真題鍛煉中提高實戰經驗,為將來參加真正的高考做出充分準備。本文小編將為大家展示重慶市2025年高考化學卷的真題、答案、題型及考點,感興趣的同學不要錯過哦!

2025重慶新高考化學試卷真題及答案解析
重慶市屬于新高考“3+1+2”省份,高考化學科目一般于6月9日上午8:30 - 9:45舉行考試,考試時長75分鐘,試卷滿分為100分。另外,根據該市高考賦分制度來看,化學屬于再選科目,需要將卷面分進行賦分轉換,最終以等級分形式計入考生總成績。
由重慶市2025年高考招生規定可知,該市化學卷由本市教育考試院自主命題。據分析,重慶化學卷主要題型為單選題和非選擇題,每年試卷各小題考察的知識點會有所調整,以下僅展示2025年重慶高考化學卷的題型、分值及考點分布情況,可供參考。
試卷結構:單選題(14題,共42分)+非選擇題(4題,共58分)=100分
| 題型 | 題號 | 考點 | 分值 |
| 單選題(本題共14小題,每小題3分,共42分) | 1 | 化學基本知識和基本概念(石磨碾碎硝化棉、硫磺生產硫酸、蒸餾法生產工業酒精、植物油制備甘油) | 3分 |
| 2 | 實驗對應物質性質、現象(NaK焰色實驗、Cl2ISO2漂白品紅、醋酸鉛\甲醛使蛋白質變性、FeC13\H2SO4刻蝕銅板) | 3分 | |
| 3 | 離子反應方程式判斷(Ca(OH)2與NaHSO3、Na2O2與水、NO2與水、Cl2與NaBr) | 3分 | |
| 4 | 基本實驗裝置和操作(溶液加熱、定容、稀釋、滴定) | 3分 | |
| 5 | 元素周期律(A1、Si、B、Be的電離能與電負性的特征) | 3分 | |
| 6 | 有機化合物的組成和結構、有機化學基本概念、常見有機官能團、有機反應類型 | 3分 | |
| 7 | N2O、N2O3、N2O4的健能、熔點、極性、鍵角的大小比較 | 3分 | |
| 8 | C3N4中的化學鍵、晶體類型、孤電子對、化學式的判斷 | 3分 | |
| 9 | Mg+CO2、碳酸與苯酚酸性比較、電化學腐蝕與化學腐蝕速率比較、葡萄糖是否屬于還原性糖的判斷 | 3分 | |
| 10 | 二次電池的基本概念、電極反應及電子轉移與物質生成的對應關系 | 3分 | |
| 11 | Ge、Br、Rb的氧化物的水化物的堿性、單質熔點、原子半徑比較 | 3分 | |
| 12 | 均攤法確定化學式、密度、離子間距離、配位數判斷 | 3分 | |
| 13 | 電離平衡、沉淀溶解平衡 | 3分 | |
| 14 | 沉淀溶解平衡(Ksp比較、恰好沉淀時的pH計算、沉淀質量的比較等) | 3分 | |
| 非選擇題(本題共4小題,共58分) | 15 | 化合價、電子排布式、化學/離子方程式書寫、尾氣成分、質量分數計算 | 14分 |
| 16 | 實驗儀器識別與選用、尾氣成分判斷、消耗試劑量的計算、實驗現象、離子方程式 | 15分 | |
| 17 | 溶液酸堿性、電離平衡與溫度的關系;酸堿溶液體系中的電極反應及其化學原理;離子積的概念、水溶液中化學平衡移動原理、平衡常數計算、重建新平衡態時模型的構建和快反應速率常數的計算等 | 14分 | |
| 18 | 官能團的名稱、反應類型、結構簡式的表達、有機化合物的組成和結構、碳原子雜化方式的判斷、有機化合物同分異構體數目的判斷、核磁共振氫譜在有機化合物結構確定中的應用以及化學方程式的書寫等 | 15分 | |
| 考點分析來源于網絡 | |||
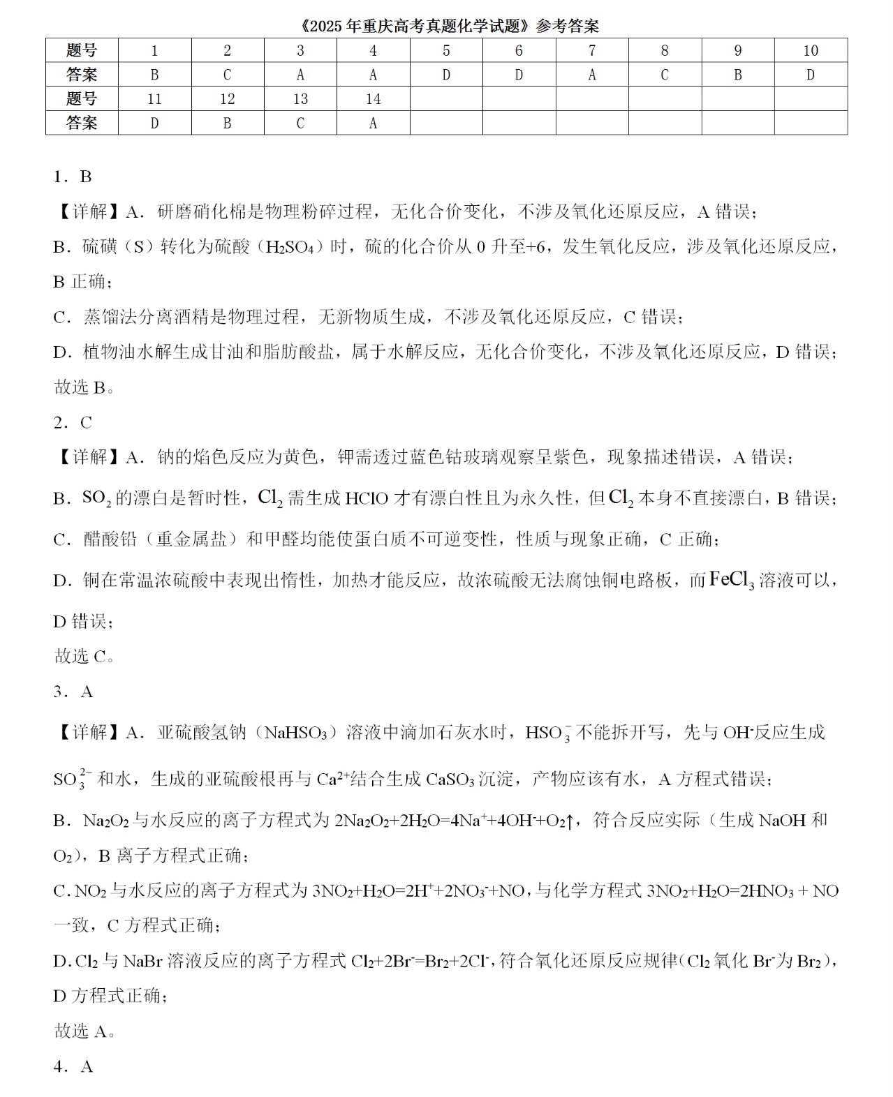
2025重慶高考化學試卷真題及答案解析
試卷真題:







答案解析:











以上資料僅供參考,具體請以實際情況為準!
相關閱讀
-
2025重慶新高考歷史試卷真題及答案解析,附考點題型及分值分布2025年高考結束已有數月,全國各省各科最新高考真題已在陸續公布。各位考生可以通過這新鮮出爐的真題來把握高考考察的核心知識點和題型趨勢,用歷年真題來檢驗自...作者:kokkuri 時間:2025-10-14 -
福州公辦專科學校有哪些2025完整名單排名-福州最好的公辦專科學校推薦在志愿填報時公辦性質的大學永遠是廣大學子們的首選院校,一方面公辦大學學費低廉,另一方面是公辦大學的社會認可度普遍更高,另外學校的地理位置也是很多學生所...作者:山海 時間:2025-10-14 -
濟南公辦專科學校有哪些2025完整名單排名-濟南最好的公辦專科學校推薦在志愿填報時公辦性質的大學永遠是廣大學子們的首選院校,一方面公辦大學學費低廉,另一方面是公辦大學的社會認可度普遍更高,另外學校的地理位置也是很多學生所...作者:山海 時間:2025-10-14 -
南京公辦專科學校有哪些2025完整名單排名-南京最好的公辦專科學校推薦在志愿填報時公辦性質的大學永遠是廣大學子們的首選院校,一方面公辦大學學費低廉,另一方面是公辦大學的社會認可度普遍更高,另外學校的地理位置也是很多學生所...作者:山海 時間:2025-10-14 -
杭州公辦專科學校有哪些2025完整名單排名-杭州最好的公辦專科學校推薦在志愿填報時公辦性質的大學永遠是廣大學子們的首選院校,一方面公辦大學學費低廉,另一方面是公辦大學的社會認可度普遍更高,另外學校的地理位置也是很多學生所...作者:山海 時間:2025-10-14 -
2025沈陽民辦大專有哪些學校?(2所完整名單)-沈陽民辦大專院校排名一覽表眾所周知,國內各個地區的教育水平并不均衡,有些先進、有些落后。哪怕在同一省份內,各個城市的經濟、文化、政治等發展程度也參差不齊,擁有的教育資源堪稱貧富...作者:kokkuri 時間:2025-10-14
最新文章
- 高考分數相同位次怎么排名的?高考同分排序規則是什么?
- 新高考全國一卷的省份有哪些 全國新高考一卷使用地區
- 2023高考位次怎么查詢?高考位次查詢系統入口在哪里
- 新高考原始分和賦分是什么意思?新高考是按賦分還是原始分錄取?
- 高考位次計算方法公式是什么?高考一分一段表如何換算位次?
- 2025新高考死亡組合,新高考不建議的選科組合(附3+1+2賦分誰最吃虧)
- 天津高考新政策是3+1+2還是3+3?2023年天津高考新政策細則解讀
- 2024新高考一卷數學題型改變了嗎變化分析及備考建議,命題人是誰?
- 浙江新高考政策選科怎么選,浙江新高考七選三哪個組合好
- 新高考英語和老高考英語有什么區別,新高考英語題型及分值介紹
推薦閱讀
- 2025重慶新高考歷史試卷真題及答案解析,附考點題型及分值分布
- 2025重慶新高考化學試卷真題及答案解析,附考點題型及分值分布
- 400多分能報提前批嗎?提前批需要多少分才能報?
- 提前批怎么填報志愿?提前批志愿填報與錄取規則順序?
- 福州公辦專科學校有哪些2025完整名單排名-福州最好的公辦專科學校推薦
- 濟南公辦專科學校有哪些2025完整名單排名-濟南最好的公辦專科學校推薦
- 南京公辦專科學校有哪些2025完整名單排名-南京最好的公辦專科學校推薦
- 杭州公辦專科學校有哪些2025完整名單排名-杭州最好的公辦專科學校推薦
- 數據科學與大數據技術專業好就業嗎?就業前景及就業方向怎么樣?
- 2025沈陽民辦大專有哪些學校?(2所完整名單)-沈陽民辦大專院校排名一覽表