2025湖南新高考地理試卷真題及答案解析,附考點題型及分值分布
時間:2025-09-18 16:34:52
來源:精英考試網
作者:kokkuri
歷年高考真題卷對于高中生來說彌足珍貴,考過的試卷雖已過時,但真題卻不會完全過時。每一道真題蘊含的知識點、命題思路、階梯邏輯等對于考生來說極具參考價值,綜合多年的高考真題,考生可以從中發現命題規律和考試大綱,把握考試重點,有利于進行接下來的復習和備考。目前湖南省2025年高考地理真題已然公布,感興趣的同學趕快來獲取吧!

2025湖南新高考地理試卷真題及答案解析
湖南省屬于新高考“3+1+2”省份,高考地理科目一般于6月9日上午11:00 - 12:15舉行考試,考試時長75分鐘,試卷滿分為100分。另外,根據該省高考賦分制度來看,地理屬于再選科目,需要將卷面分進行賦分轉換,最終以等級分形式計入考生總成績。
由湖南省2025年高考招生規定可知,該省地理卷由本省教育考試院自主命題。據分析,湖南地理卷主要題型為單選題和非選擇題,每年試卷各小題考察的知識點會有所調整,以下僅展示2025年湖南高考地理卷的題型、分值及考點分布情況,可供參考。
試卷結構:單選題(16題,共48分)+非選擇題(3題,共52分)=100分
| 題型 | 題號 | 考點 | 分值 |
| 單選題(本題共16小題,每小題3分,共48分) | 1 | 區域經濟發展過程中的產業轉移及升級轉型 | 3分 |
| 2 | 3分 | ||
| 3 | 3分 | ||
| 4 | 區域產業轉型過程中,對人人遷移產生的影響 | 3分 | |
| 5 | 3分 | ||
| 6 | 區域自然環境對聚落布局和耕地分布及其變化造成的影響 | 3分 | |
| 7 | 3分 | ||
| 8 | 3分 | ||
| 9 | 河流沖淤平衡關系變化,涉及了河流上中下游不同河段泥沙沖刷和淤積的特征,以及沖淤關系發生變化的原因以及應對措施 | 3分 | |
| 10 | 3分 | ||
| 11 | 3分 | ||
| 12 | 全球氣候變化的背景下,高海拔地區的高寒草原的覆蓋度變化情況 | 3分 | |
| 13 | 3分 | ||
| 14 | 3分 | ||
| 15 | 太陽方位角和太陽高度角的變化對物體影響的影響,以及對區域氣溫的影響 | 3分 | |
| 16 | 3分 | ||
| 非選擇題(本題共3小題,共52分) | 17 | 區域自然地理環境對農業活動生產方式的影響,以及農業活動對自然環境的改造和自然災害的治理 | 16分 |
| 18 | 海洋水溫差異對海域生物資源的影響 | 18分 | |
| 19 | 區域氣候條件下,土壤含水量的季節變化及其與植被覆蓋度之間的相互影響 | 18分 | |
| 考點分析來源于網絡 | |||
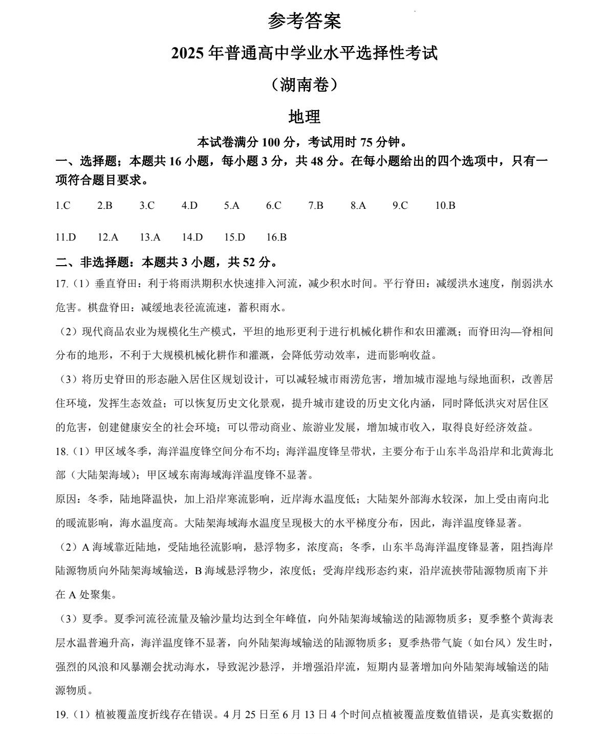
2025湖南高考地理試卷真題及答案解析
試卷真題:






答案解析:


以上資料僅供參考,具體請以實際情況為準!
相關閱讀
-
2025廣東省民辦二本院校排名-廣東最好的民辦二本大學是哪所(附院校名單)民辦教育是我國高等教育的一個重要組成部分,其能為學生提供更多的升學機會,緩解公辦院校的招生壓力,在不占用國家財政撥款的情況下為社會培養大量各類人才,補...作者:kokkuri 時間:2025-09-18 -
2025湖南新高考政治試卷真題及答案解析,附考點題型及分值分布歷年高考真題卷對于高中生來說彌足珍貴,考過的試卷雖已過時,但真題卻不會完全過時。每一道真題蘊含的知識點、命題思路、階梯邏輯等對于考生來說極具參考價值,...作者:kokkuri 時間:2025-09-18 -
2025機械工程最好50所大學:附機械工程專業最好的大學排名一覽表在高考志愿填報時,有些考生更加重視大學,有些則更加的重視專業,對于重專業的考生來說就可以參考自己的目標專業哪些大學好,很多學生對于機械工程專業比較感興...作者:山海 時間:2025-09-17 -
成都公辦本科大學有哪些2025完整名單排名-成都最好的公辦本科大學推薦在志愿填報時廣大學子普遍想要報考公辦大學,畢竟相比民辦大學,公辦大學的優勢還是比較多的,如學費合理、教學資源豐富、學習氛圍濃厚、就業競爭力強等等,很多...作者:山海 時間:2025-09-17 -
蘇州公辦本科大學有哪些2025完整名單排名-蘇州最好的公辦本科大學推薦在志愿填報時廣大學子普遍想要報考公辦大學,畢竟相比民辦大學,公辦大學的優勢還是比較多的,如學費合理、教學資源豐富、學習氛圍濃厚、就業競爭力強等等,很多...作者:山海 時間:2025-09-17 -
杭州公辦本科大學有哪些2025完整名單排名-杭州最好的公辦本科大學推薦在志愿填報時廣大學子普遍想要報考公辦大學,畢竟相比民辦大學,公辦大學的優勢還是比較多的,如學費合理、教學資源豐富、學習氛圍濃厚、就業競爭力強等等,很多...作者:山海 時間:2025-09-17
最新文章
- 高考分數相同位次怎么排名的?高考同分排序規則是什么?
- 新高考全國一卷的省份有哪些 全國新高考一卷使用地區
- 2023高考位次怎么查詢?高考位次查詢系統入口在哪里
- 新高考原始分和賦分是什么意思?新高考是按賦分還是原始分錄取?
- 高考位次計算方法公式是什么?高考一分一段表如何換算位次?
- 2025新高考死亡組合,新高考不建議的選科組合(附3+1+2賦分誰最吃虧)
- 天津高考新政策是3+1+2還是3+3?2023年天津高考新政策細則解讀
- 2024新高考一卷數學題型改變了嗎變化分析及備考建議,命題人是誰?
- 浙江新高考政策選科怎么選,浙江新高考七選三哪個組合好
- 新高考英語和老高考英語有什么區別,新高考英語題型及分值介紹
推薦閱讀
- 2025廣東省民辦二本院校排名-廣東最好的民辦二本大學是哪所(附院校名單)
- 2025湖南新高考地理試卷真題及答案解析,附考點題型及分值分布
- 2025湖南新高考政治試卷真題及答案解析,附考點題型及分值分布
- 農村專項適合什么成績的考生報考?農村專項要符合什么條件才能報?
- 2026文科最可能暴漲的三個專業-未來幾年文科熱門專業
- 2025機械工程最好50所大學:附機械工程專業最好的大學排名一覽表
- 成都公辦本科大學有哪些2025完整名單排名-成都最好的公辦本科大學推薦
- 蘇州公辦本科大學有哪些2025完整名單排名-蘇州最好的公辦本科大學推薦
- 杭州公辦本科大學有哪些2025完整名單排名-杭州最好的公辦本科大學推薦
- 寧波公辦本科大學有哪些2025完整名單排名-寧波最好的公辦本科大學推薦