2025湖北新高考生物試卷真題及答案解析,附考點題型及分值分布
時間:2025-09-15 16:27:29
來源:精英考試網
作者:kokkuri
歷年高考真題卷對于高中生來說彌足珍貴,考過的試卷雖已過時,但真題卻不會完全過時。每一道真題蘊含的知識點、命題思路、階梯邏輯等對于考生來說極具參考價值,綜合多年的高考真題,考生可以從中發現命題規律和考試大綱,把握考試重點,有利于進行接下來的復習和備考。目前湖北省2025年高考生物真題已然公布,感興趣的同學趕快來獲取吧!

2025湖北新高考生物試卷真題及答案解析
湖北省屬于新高考“3+1+2”省份,高考生物科目一般于6月9日下午17:00 - 18:15舉行考試,考試時長75分鐘,試卷滿分為100分。另外,根據該省高考賦分制度來看,生物屬于再選科目,需要將卷面分進行賦分轉換,最終以等級分形式計入考生總成績。
由湖北省2025年高考招生規定可知,該省生物卷由本省教育考試院自主命題。據分析,湖北生物卷主要題型為單選題和非選擇題,每年試卷各小題考察的知識點會有所調整,以下僅展示2025年湖北高考生物卷的題型、分值及考點分布情況,可供參考。
試卷結構:單選題(18題,共36分)+非選擇題(4題,共64分)=100分
| 題型 | 題號 | 考點 | 分值 |
| 單選題(本題共18小題,每小題2分,共36分) | 1 | 生物多樣性、生態系統穩定性、生態工程 | 2分 |
| 2 | 內環境穩態、內環境穩態調節、激素調節、神經調節、免疫調節等 | 2分 | |
| 3 | 基因表達、植物激素、遺傳育種 | 2分 | |
| 4 | 過敏反應、體液免疫 | 2分 | |
| 5 | 植物組織培養、植物細胞培養 | 2分 | |
| 6 | 動物細胞培養、差速離心法 | 2分 | |
| 7 | 自由水、結合水、酶、細胞呼吸 | 2分 | |
| 8 | 植物生命活動的調節、光敏色素 | 2分 | |
| 9 | 生物防治、種群數量的變化 | 2分 | |
| 10 | 生態工程、循環原理、物質循環 | 2分 | |
| 11 | 生態系統的組成成分、生態系統的營養結構、生物富集 | 2分 | |
| 12 | 分離定律、自由組合定律、性狀分離比 | 2分 | |
| 13 | DNA復制、細胞增殖、細胞衰老、基因表達等 | 2分 | |
| 14 | DNA的結構、DNA復制、DNA多樣性及特異性 | 2分 | |
| 15 | 種群的特征(包括性別比例、年齡結構等) | 2分 | |
| 16 | 生物進化、自然選擇、基因頻率、基因突變、隨機交配等 | 2分 | |
| 17 | 自由基學說、細胞癌變、植物生長素、生長素、互利共生等 | 2分 | |
| 18 | 伴性遺傳、交叉遺傳、分離定律、基因表達 | 2分 | |
| 非選擇題(本題共4小題,共64分) | 19 | 病毒、細胞骨架、生物膜流動性、電子顯微鏡、DNA復制、基因轉錄、基因表達載體等 | 16分 |
| 20 | 特異性免疫、免疫細胞、疫苗、癌細胞等 | 16分 | |
| 21 | 生態系統、群落特征、食物鏈、食物網、生態系統穩定性、生態系統的功能 | 16分 | |
| 22 | 細胞代謝、細胞分化、基因選擇性表達、基因表達的調節、植物激素調節等 | 16分 | |
| 考點分析來源于網絡 | |||
2025湖北高考生物試卷真題及答案解析
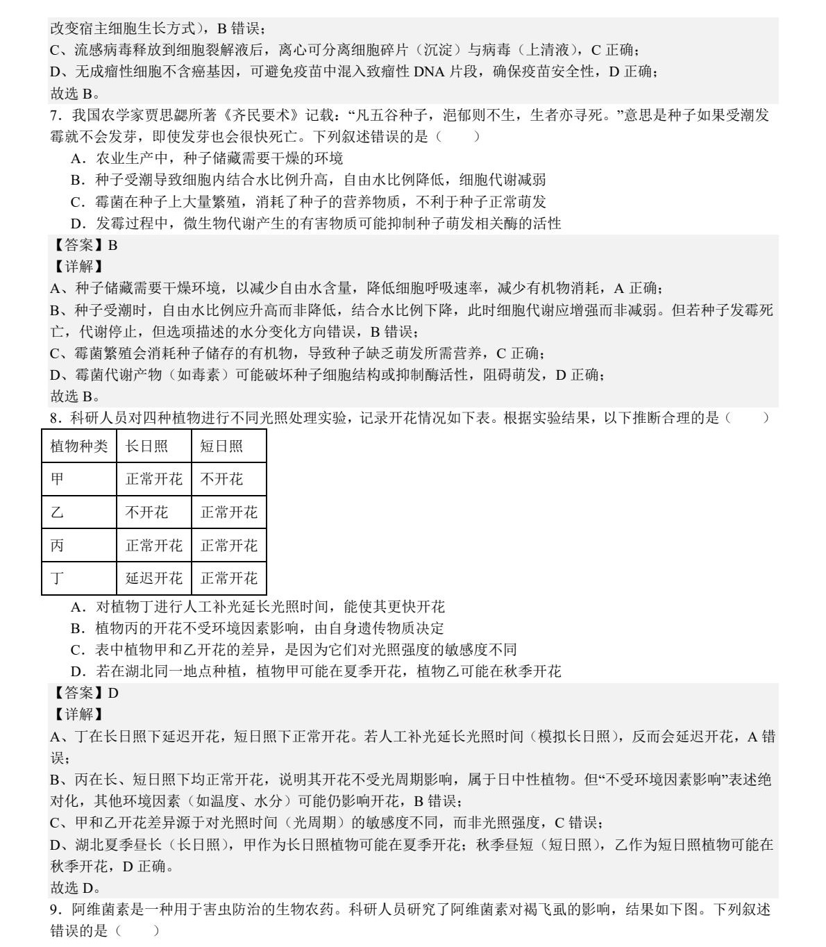
試卷真題:






答案解析:












以上資料僅供參考,具體請以實際情況為準!
相關閱讀
-
2025云南省民辦二本院校排名-云南最好的民辦二本大學是哪所(附院校名單)民辦教育是我國高等教育的一個重要組成部分,其能為學生提供更多的升學機會,緩解公辦院校的招生壓力,在不占用國家財政撥款的情況下為社會培養大量各類人才,補...作者:kokkuri 時間:2025-09-15 -
2025湖北新高考地理試卷真題及答案解析,附考點題型及分值分布歷年高考真題卷對于高中生來說彌足珍貴,考過的試卷雖已過時,但真題卻不會完全過時。每一道真題蘊含的知識點、命題思路、階梯邏輯等對于考生來說極具參考價值,...作者:kokkuri 時間:2025-09-15 -
2026高考報名費什么時候交 高考報名繳費截止時間(含報名時間及流程)隨著新學期的開啟,對于新晉高三學子們來說也要準備高考報名工作了,每年的高考報名時間安排在10月份至11月份,高考報名繳費是整個報名流程的最后一步,繳費完成...作者:山海 時間:2025-09-14 -
寧夏民辦本科大學有哪些2025完整名單排名-寧夏最好的民辦本科大學推薦高考志愿填報時對于壓本科線的考生來說可選的范圍就沒有那么廣泛了,大多面向民辦本科大學,像部分學生不想去外省讀大學就很關心本省的民辦本科大學名單排名,為...作者:山海 時間:2025-09-14 -
廣西民辦本科大學有哪些2025完整名單排名-廣西最好的民辦本科大學推薦高考志愿填報時對于壓本科線的考生來說可選的范圍就沒有那么廣泛了,大多面向民辦本科大學,像部分學生不想去外省讀大學就很關心本省的民辦本科大學名單排名,為...作者:山海 時間:2025-09-14 -
甘肅民辦本科大學有哪些2025完整名單排名-甘肅最好的民辦本科大學推薦高考志愿填報時對于壓本科線的考生來說可選的范圍就沒有那么廣泛了,大多面向民辦本科大學,像部分學生不想去外省讀大學就很關心本省的民辦本科大學名單排名,為...作者:山海 時間:2025-09-14
最新文章
- 高考分數相同位次怎么排名的?高考同分排序規則是什么?
- 新高考全國一卷的省份有哪些 全國新高考一卷使用地區
- 2023高考位次怎么查詢?高考位次查詢系統入口在哪里
- 新高考原始分和賦分是什么意思?新高考是按賦分還是原始分錄取?
- 高考位次計算方法公式是什么?高考一分一段表如何換算位次?
- 2025新高考死亡組合,新高考不建議的選科組合(附3+1+2賦分誰最吃虧)
- 天津高考新政策是3+1+2還是3+3?2023年天津高考新政策細則解讀
- 2024新高考一卷數學題型改變了嗎變化分析及備考建議,命題人是誰?
- 浙江新高考政策選科怎么選,浙江新高考七選三哪個組合好
- 新高考英語和老高考英語有什么區別,新高考英語題型及分值介紹
推薦閱讀
- 2025云南省民辦二本院校排名-云南最好的民辦二本大學是哪所(附院校名單)
- 2025湖北新高考生物試卷真題及答案解析,附考點題型及分值分布
- 2025湖北新高考地理試卷真題及答案解析,附考點題型及分值分布
- 2026高考報名費什么時候交 高考報名繳費截止時間(含報名時間及流程)
- 提前批要服從調劑嗎?提前批不服從調劑的后果 影響后續錄取嗎?
- 全國最好的五所財經大學-中國最牛5個財經大學
- 寧夏民辦本科大學有哪些2025完整名單排名-寧夏最好的民辦本科大學推薦
- 廣西民辦本科大學有哪些2025完整名單排名-廣西最好的民辦本科大學推薦
- 甘肅民辦本科大學有哪些2025完整名單排名-甘肅最好的民辦本科大學推薦
- 陜西民辦本科大學有哪些2025完整名單排名-陜西最好的民辦本科大學推薦